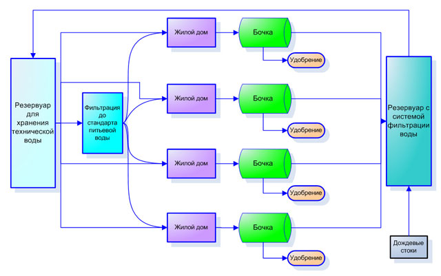
Локальные очистные сооружения

После очистки вода может соответствовать:
- стандартам сбросной воды
- стандартам питьевой воды
Твердые отходы преобразуются в удобрение.
Пример работы бочки в системе очистки воды жилого комплекса
Характеристики и особенности бочки
- Оборудование сделано из стеклопластика и ненасыщенных полиэфирных смол
- Небольшой размер, скорость изготовления
- Прекрасная структура, работа и безопасность
- Процесс очистки воды стабильный и эффективный
- Устойчивость к кислотам и щелочам, защищена от коррозии


Схема конструкции бочки

Схема процесса работы бочки

Описание работы бочки
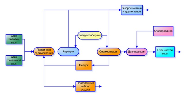
Сточные воды стекают в резервуар первичной седиментации. В нем установлен специальный экран, предотвращающий всплывание частиц грязи. При помощи принципа удельного веса происходит первый этап разделения воды и грязного осадка. В резервуаре аэрации при воздействии кислорода на воду проходит сепарация органических веществ и микроорганизмов. В результате абсорбции образуются устойчивые вещества. После, уже в резервуаре седиментации происходит окончательное отделение воды от грязи. Что касается осадка, то он с помощью насоса откачивается в резервуар первичной седиментации. Верхний осветленный слой воды все еще содержит некоторые патогенные бактерии, поэтому он сливается в резервуар дезинфекции. Там вода очищается до стандарта сбросной воды и сливается в место сброса.
Описание главных компонентов конструкции бочки:
1. Резервуар первичной седиментации:
Цели:
- Функция буферизации для уменьшения работы последующих компонентов.
- Первоначальное разложение органических веществ
- Отложение грязи.
Принцип и порядок работы:
В резервуаре первичной седиментации на выходе установлен специальный экран. Он предотвращает всплывание грязный частиц. Данный экран виден при открытии входного отверстия. Грязь оседает на дне, образуя осадок. Если не выкачивать осадок в течение около полугода, то его количество будет соответствовать половине размера резервуара первичной седиментации.
2. Резервуар аэрации:
Цель:
При помощи контактных веществ в резервуаре аэрации происходит равномерное соприкосновение грязной воды и воздуха. По прошествии определенного времени контактные вещества начинают сцепление с микроорганизмами, образуя биопленку. Данная биопленка помогает напитать воду кислородом и образовать в грязной воде огромное количество органический соединений.
Функции:
- Благодаря контактным веществам происходит возвратное течение воды, тем самым, повышая коэффициент захвата взвешенных твердых частиц.
- Роль аэрации заключается в том, чтобы получился полный равномерный контакт между грязной водой и контактными веществами, а также в поставке достаточного количества кислорода для сцепления контактных веществ в биопленку.
- Фильтры в резервуаре аэрации изготовлены из полипропилена, не подвержены коррозии, могут долго использоваться и не влиять на работу всего оборудования. Их можно не менять.
3. Резервуар седиментации:
Цель:
Осветлить воду и сконцентрировать грязевой осадок
Функции:
После спуска осветленной воды, которая образовалась после слеживания специальной смеси, оборудование накреняется для ускорения концентрирования осадка и уменьшения движущей силы возвратного течения осадка.
Возвращение осадка и отходов:
После седиментации осадок постепенно будет подаваться в резервуар первичной седиментации. Важно, чтобы в осадке образовались аэробные микроорганизмы. Если оставить осадок в резервуаре седиментации на длительное время, то осадок не возможно будет напитать кислородом. Вследствие недостатка кислорода произойдет загнивание и потеряется активность. Поэтому необходимо своевременно возвращать осадок из резервуара седиментации в резервуар первичной седиментации для дальнейшего его использования.
4. Резервуар дезинфекции и стока воды:
Цель:
Грязная бытовая вода из туалетов, кухонь, ванных комнат и т.д. после физической и биологической обработки попадает в резервуар дезинфекции. Вода хлорируется, дезинфицируется, чтобы сократить количество кишечных палочек, паразитов, патогенов и других болезнетворных бактерий. После вода, уже достигшая стандарта сбросных вод, спускается.
Функция:
С помощью хлора как сильного окислителя уменьшить количество и активность патогенов.
Принцип работы:
В данной системе есть хлорорастворитель. Ежедневно в нем растворяется больше 20 хлорных таблеток.
5. Резервуар хранения осадка:
Резервуар первичной седиментации имеет также функцию хранения осадка. После биологической обработки осадок становится биоосадком, который не токсичен. Свежая грязь, попадающая в резервуар первичной седиментации, и биоосадок, возвратившийся после обработки, смешиваются, что ускоряет процесс перегнивания, тем самым, уменьшая количество грязи. Спустя определенное время осадок концентрируется и превращается в удобрение. Если установить выкачку удобрения два раза в год, то накопленное количество удобрения будет соответствовать половине размера резервуара первичной седиментации.
Размеры оборудование и примерные расчеты количества человек
| № | Количество человек | Ежедневная производительность | Габариты (см) Длина/ Ширина/ Высота |
Размеры входного отверстия | Источник энергии воздухосборника | |
| Отверстие | Крышка | |||||
| АВ10 | 10 | 2,5 м3/день | 300/135/145 | 45 | 50 | Однофазный /110В/220В |
| АВ20 | 20 | 5 м3/день | 430/155/155 | 45 | 50 | Однофазный /110В/220В |
| АВ30 | 30 | 7,5 м3/день | 407/200/200 | 45 | 50 | Однофазный /110В/220В |
| АВ40 | 40 | 10 м3/день | 500/155/155 | 45 | 50 | Однофазный /110В/220В |
| АВ50 | 50 | 12,5 м3/день | 670/200/200 | 45 | 50 | Однофазный /110В/220В |
| ВВ100 | 100 | 25 м3/день | 810/200/200 | 45 | 50 | Однофазный /110В/220В |
| ВВ160 | 160 | 40 м3/день | 1000/250/250 | 45 | 50 | Однофазный /110В/220В |
| В-В-50 | 200 | 50 м3/день | 1960/280/280 | 45 | 50 | Однофазный /110В/220В |
| Компьютерная модель серии АВ |
|
| Компьютерная модель серии ВВ |
|
