Дистилляторы
Дистилляция воды в домашних условиях!
Экономичные дистилляторы различных моделей с функциями нагрева и охлаждения для домашнего применения, офисных и производственных помещений, общежитий и учебных заведений и т.д. Возможна дистилляция и пресной и морской воды!
Дистилляторы нашей компании получили мировое признание и были запатентованы как первые дистилляторы с функциями нагрева и охлаждения подобного уровня.
Вся сборка и процесс изготовления конструкции и деталей для дистилляторов полностью соответствуют мировым стандартам.
Дистиллированная вода лечит!
- Стимуляция кровообращения
- Очистка и нормальная работы кровеносных сосудов
- Выведение из организма шлаков и токсинов
- Улучшение метаболизма
- Упругость кожи
Многофункциональные дистилляторы нашей компании позволяют:
- Добиться полного обеззараживания воды
- Устранить болезнетворные бактерии, соли, примеси, токсины, тяжелые металлы и канцерогены
- Обогатить воду полезными веществами, кислородом и живой энергией
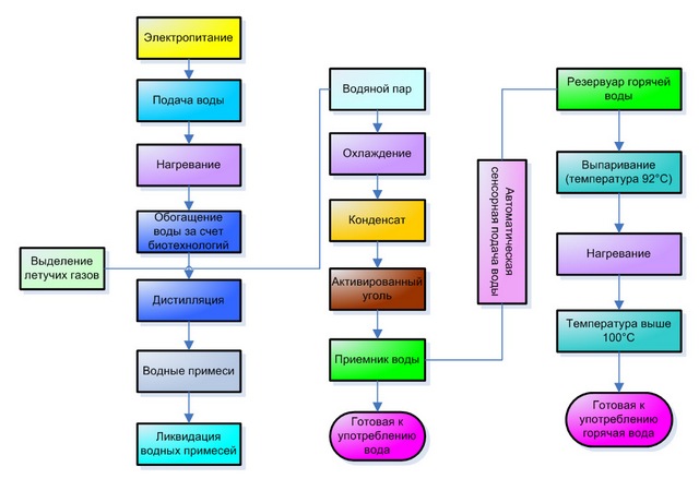
Процесс дистилляции

Виды дистилляторов:
Мини-дистиллятор
Производительность: 16 литров морской воды в день. Простота и удобство в эксплуатации, отсутствие необходимости в проведении сложных инсталляционных работ и замены фильтрационного сердечника. Процесс работы максимально прост – необходимо наполнить дистиллятор водой (как морской, так и уже пресной, но нуждающейся в очистке). Единственное условие – тщательная регулярная промывка дистиллятора.Дистилляторы различных моделей с функцией горячей воды
Модель - 01
Размеры: 46 Х 30 Х 45 см
Производительность: 30 литров в день
Модель - 02
Размеры: 46 Х 30 Х 52 см
Производительность: 40 литров в день
Модель - 03
Размеры: 49 Х 33 Х 55 см
Производительность: 48 литров в день
Размеры: 46 Х 30 Х 45 см
Производительность: 30 литров в день
Модель - 02
Размеры: 46 Х 30 Х 52 см
Производительность: 40 литров в день
Модель - 03
Размеры: 49 Х 33 Х 55 см
Производительность: 48 литров в день
Дистилляторы крупных размеров
Модель – 04Размеры: 52 Х 35 Х 128 см
Производительность: 108 литров в день
Модель – 05
Размеры: 52 Х 35 Х 128 см
С функцией горячей воды
Производительность: 108 литров холодной воды в день, 7,5 литров горячей воды в день
Модель – 06
Размеры: 78 Х 49 Х 140 см
Производительность: 200 литров в день
